佐倉市少年野球連盟
佐倉市少年野球連盟
佐倉市少年野球連盟
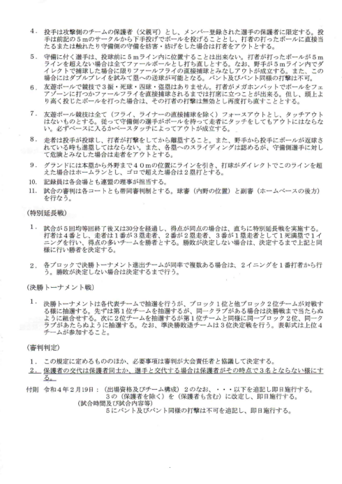
連盟規約
所属チーム
春季大会
ここすも・ここいえ旗
ライオンズ旗
ミズノ杯
スポーツ少年団
全日本学童北総大会
関東学童北総大会
成田ゆめ牧場カップ
友遊ボール大会
長嶋茂雄少年野球教室
秋季大会
長嶋茂雄旗
審判部
その他
球場案内
友遊ボール大会
20222,23,24年度
友遊ボール大会
令和7年度 第17回佐倉市少年野球友遊ボール大会
第8回佐倉市内郵便局長杯
開催日:6月29日 & 7月6日
佐倉フレンド・A が優勝しました
印刷はこちらから
→
R7YUYU.pdf